歡迎來到上海木辰信息科技有限公司!我司專業做企業郵箱、網站建設、網站設計、云服務器、域名注冊等互聯網業務。
作者:阿里郵箱 發布時間:2022-08-24 22:07:46 訪問量:839
阿里云企業郵箱都有哪些特色功能?
不間斷過濾
針對釣魚/欺詐郵件的專項檢測機制,引入阿里特有淘系反釣魚庫,除了一般的垃圾郵件,對用戶危害更大的是釣魚/欺詐性垃圾郵件,經過深入的分析研究釣魚/欺詐郵件的行為和內容特征,提供阿里持有的反釣魚庫,以及針對釣魚/欺詐郵件的專項檢測機制。
攔截無丟失
每年大概有數萬企業因為釣魚郵件攻擊造成金額大小不等的經濟損失,最高達上千萬。阿里郵箱使用阿里安全-諾亞云查殺引擎,支持每天上千萬文件檢測能力,誤判率<0.01%;郵件病毒查殺率>99.99%,用戶感覺度<0.01%。
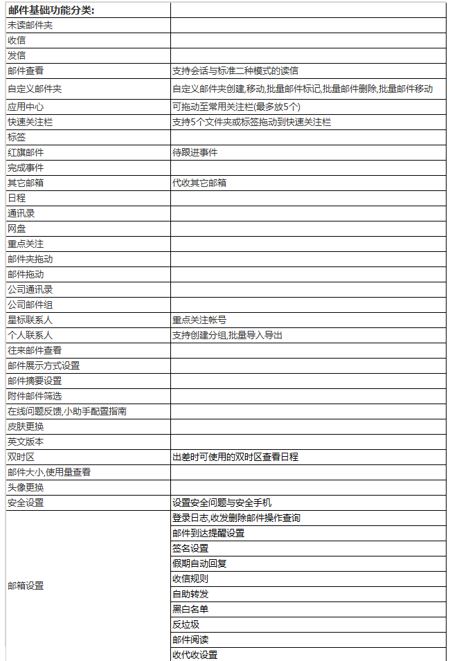
如下表格為阿里郵箱目前的基礎功能:

點贊 0 來源:阿里企業郵箱
相關搜索: